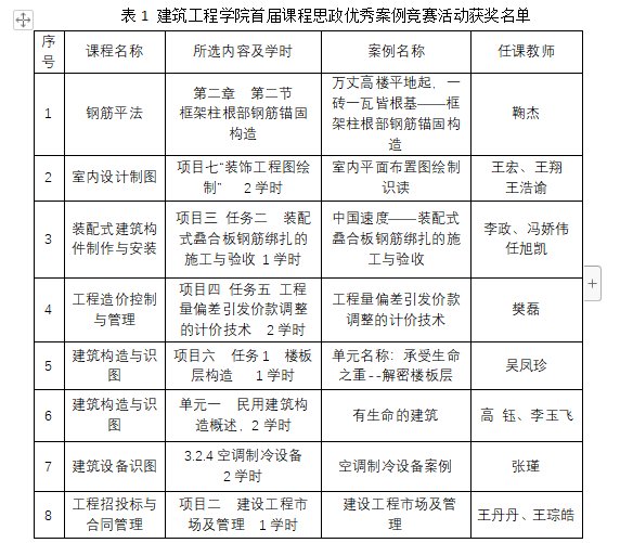
根据《中共河南省委办公厅印发<关于在全省开展“能力作风建设年”活动的实施方案>的通知》(豫办[2021]36号)《中共河南省委高校工委印发<关于河南省高校“能力作风建设年”活动实施方案>的通知》(豫高发[2021]164号)和中共河南省委教育工委、河南省教育厅“能力作风建设年”活动领导小组办公室印发《关于深入开展“大学习大培训大练兵大提升”活动的通知》等相关文件精神,建筑工程学院响应学校号召,开展了课程思政案例征集评比活动,老师们踊跃参加,共上交24份案例,学院组织评审小组,评选出一等奖3名,二等奖7名,三等奖14名。


通过这次比赛,老师们提高了课程思政建设的能力,也更加意识到课程思政的必要性和重要性。大家纷纷表示,以后一定在课程思政上多下工夫,将专业知识和思政教育结合好,培养学生成为综合性优质人才。